sepanduk
Peralatan Rumah Tangga

sepanduk

Rumah Peralatan Rumah Tangga

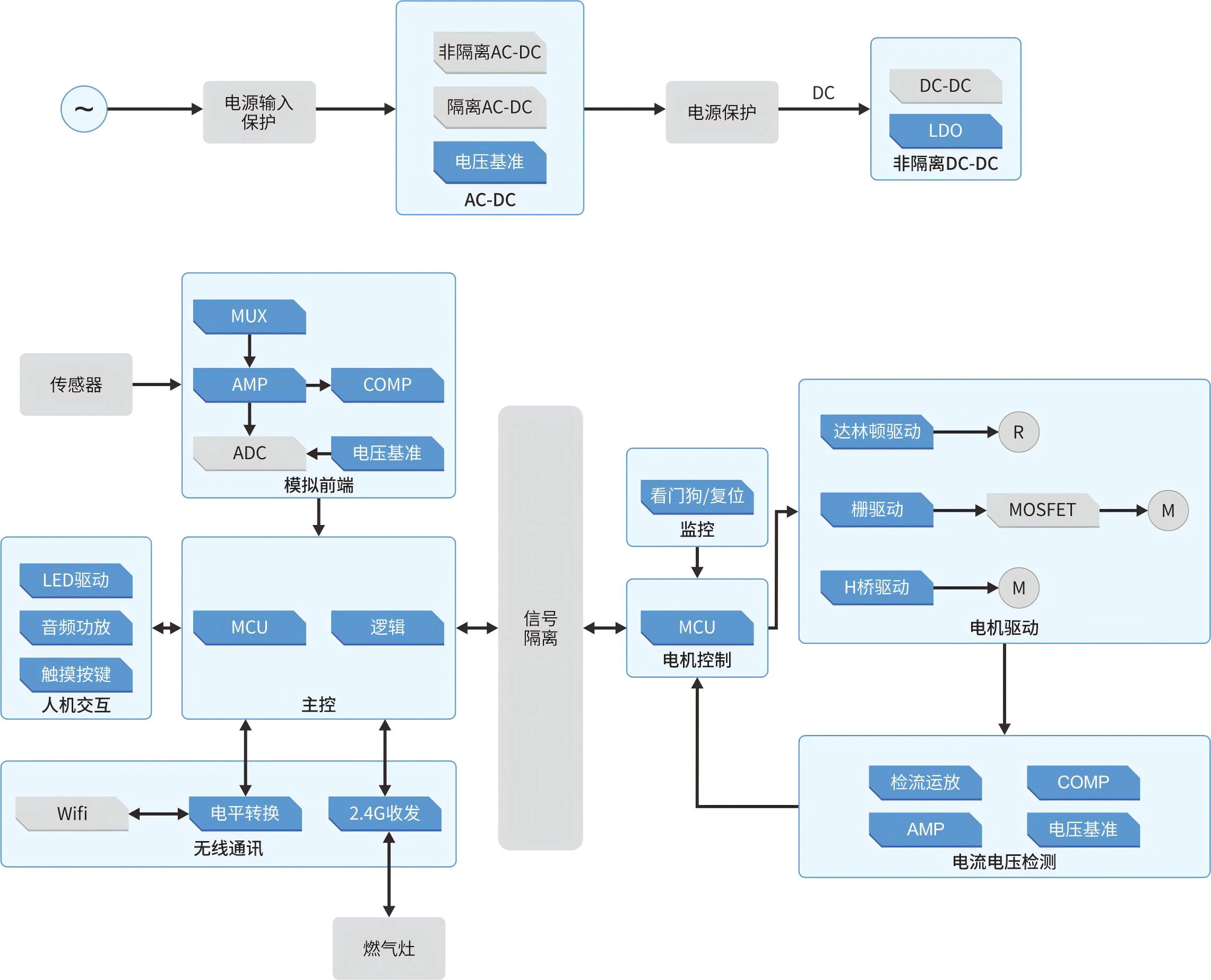
Peta Aplikasi Hud Range dan mesin basuh pinggan mangkuk

tinggalkan mesej

tinggalkan mesej
Jika anda berminat dengan produk kami dan ingin mengetahui butiran lanjut, sila tinggalkan mesej di sini, kami akan membalas anda secepat mungkin.
serahkan

Rumah

Produk

Hubungi Kami